Monográfico
TSN nº 14, 2022. ISSN: 2530-8521
DE GRUPOS FOCALES A ENTREVISTAS GRUPALES EN RED: ADAPTACIÓN A LA E-INVESTIGACIÓN ANTE LA COVID-19
From Focus Groups to Online Group Interviews: Adaptation to E-Research in the Face of COVID-19
Lucía Páramo-Rodríguez, Clara Cavero-Carbonell y Óscar Zurriaga-Llorens
Unidad Mixta de Investigación en Enfermedades Raras FISABIO-UVEG (Valencia, España)

RESUMEN

La incursión de la covid-19 y la declaración del estado de alarma por la pandemia mundial paralizaron abruptamente el desarrollo de toda actividad destinada a la realización del trabajo de campo necesario para la investigación social en salud y en otros ámbitos. Todas las tareas quedaron suspendidas como medida preventiva y de protección. En el ámbito de la investigación en enfermedades raras, se presenta una metodología cualitativa adaptada a las circunstancias provocadas por la pandemia que permite realizar el trabajo de campo, pasando de los grupos focales presenciales a entrevistas grupales en red. El uso de Internet y plataformas de comunicación digital ha sido el medio para continuar desarrollando investigación cualitativa, mostrando vivencias y verbalizando discursos. Una adaptación metodológica oportuna que permite recopilar información, y dar cobertura y voz a las personas afectadas con un grado elevado de vulnerabilidad incluidas en el estudio. Información que, de otro modo, no hubiera podido ser recogida dadas las circunstancias y restricciones derivadas de la pandemia.

Palabras clave: Investigación cualitativa, investigación online, covid-19, entrevista grupal, grupo focal, enfermedades raras

ABSTRACT

The irruption of COVID-19 and the declaration of the state of alarm due to the global pandemic stopped the development of all activities aimed at carrying out fieldwork for social research in health and in other areas. All tasks were suspended as a preventive and protective measure. In the field of research on rare diseases, a qualitative methodology adapted to the circumstances caused by the pandemic is presented. It allows field work to be carried out, moving from face-to-face focus groups to online group interviews. The use of the internet and online communication platforms have been the means to continue developing qualitative research, showing experiences and verbalizing discourses. A timely methodological adaptation that allows get the information, and to provide coverage and a voice to the affected people included in the study, with a great degree of vulnerability, who otherwise could not have been collected given the circumstances and restrictions derived from the pandemic.

Keyword: Qualitative research, online research, COVID-19, group interview, focus group, rare diseases
• Contenido •

Introducción

Un nuevo coronavirus, el SARS-CoV-2, irrumpió a finales del año 2019 y originó una enfermedad que se denominó covid-19. La Organización Mundial de la Salud (OMS) declaró el brote del nuevo coronavirus como una emergencia de salud pública de importancia internacional (ESPII) el 30 de enero de 2020 (OMS, 2020).

La extensión de la covid-19, que irrumpió con un gran impacto en la mayoría de los países en marzo de 2020, acabó por alterar toda actividad vital, social y laboral de las personas y las sociedades. En muchos países la población fue confinada en sus hogares como medida preventiva para evitar la propagación del virus y contener los contagios entre personas.

Puede considerarse que, aunque no todos los países adoptaron las mismas medidas, el mundo se paralizó y la rutina cotidiana de la ciudadanía se vio profundamente alterada a causa de este hecho excepcional en este escenario de estricto aislamiento domiciliario decretado por las autoridades gubernamentales. Los cuidados, así como la protección individual y familiar, se hicieron más presentes que nunca, y el teletrabajo se convirtió, prácticamente por norma, en el nuevo modelo laboral para todas aquellas actividades que era posible seguir realizando mediante la digitalización de las tareas, incluidas las escolares, académicas y también científicas.

En estas circunstancias, la atención sanitaria no urgente se virtualizó con la finalidad de que los centros hospitalarios y los pacientes quedaran protegidos. Todo cuanto conocíamos se convirtió en telemático: la educación, el ocio, el ejercicio físico, la vida social, los medios de comunicación, etcétera. El uso de dispositivos digitales a través de Internet se hizo imprescindible y se convirtió irremediablemente en una herramienta esencial para mantener el contacto entre familiares, allegados, amigos y compañeros de trabajo.

En este escenario de aislamiento, la tecnología, la conexión a Internet, los teléfonos móviles, las redes y plataformas de comunicación como Skype®, Zoom®, Teams® o Jitsi® fueron, en la mayoría de los casos, la ventana para conectar con el mundo. Se convirtieron en herramientas imprescindibles para la comunicación entre personas. Estas plataformas fueron eficaces y permitieron difuminar la barrera de la no presencialidad acercando a las personas y facilitando la conexión entre ellas, no sin causar otras disrupciones y problemas (Ochoa y Barragán, 2022).

Organismos como el Instituto Nacional sobre el Envejecimiento (National Institute on Aging, NIA) de Estados Unidos recomendaban a las personas de mayor edad (NIA, 2021), consideradas con mayor riesgo en el caso de la covid-19, que mantuvieran la distancia física, pero que no descuidaran mantener relaciones sociales activas a través de comunicación telefónica, video, mensajes de texto, correo electrónico, redes sociales o cartas.

En esta situación excepcional sobrevenida, hubo un evidente decalaje y desfase intergeneracional muy notorio en el uso de las plataformas digitales de comunicación, que fue especialmente acentuado en el caso de las mujeres; fenómeno que se conoce como brecha digital de género (Castaño et al., 2010). La falta o dificultad para establecer conexiones, así como el desconocimiento de uso, crearon una barrera «invisible» de aislamiento en algunas personas, forzándolas a una situación de vulnerabilidad denominada apagón tecnológico o brecha de uso. Ambas barreras han abocado a muchas personas, entre las que se incluyen menores, adolescentes, personas mayores o personas sin recursos, a la exclusión social. Estas brechas pueden producirse por diversos motivos, entre los cuales están la falta de acceso a Internet, la capacidad de uso o las habilidades personales en el manejo de dispositivos digitales.

Esta «paralización mundial» fue también la causante de que un gran número de proyectos y actividades científicas se vieran afectados en su desarrollo. Algunos se paralizaron temporalmente y otros sufrieron modificaciones, dadas las circunstancias y las normas impuestas ante una pandemia de carácter global (Morens y Fauci, 2020). Por este motivo, la investigación social cualitativa y el trabajo de campo sufrieron los efectos de esta inactividad durante un largo período: el desarrollo de las técnicas, dado que han de llevarse a cabo de forma presencial, quedó totalmente anulado y prohibido por las autoridades sanitarias (Gobierno de España, 2021). Incidió, de manera especialmente notoria, en el trabajo de campo en particular, especialmente en las investigaciones de tipo social que se estaban realizando en ese momento.

En concreto, aquí se describen las alteraciones metodológicas que se produjeron en un estudio observacional que se desarrollaba en ese momento con personas diagnosticadas de enfermedad rara (ER) en la Comunitat Valenciana, una de las diecisiete comunidades autónomas españolas (que tenía una población de 4.974.969 habitantes a 1 de enero de 2019). Se trataba de un proyecto de investigación que obtuvo financiación del Instituto de Salud Carlos III iniciado en 2019. Su objetivo era describir el impacto de la demora diagnóstica en las enfermedades raras, en términos de tratamiento inadecuado o agravamiento del estado, identificar la existencia de inequidades en el acceso al diagnóstico y explorar las necesidades psicosociales relacionadas con la demora en estas enfermedades. Para ello, se definieron dos tipos de participantes, casos: personas con ER que habían sido diagnosticadas en un período superior a un año natural; y controles: personas con ER que habían sido diagnosticadas en un período inferior a un año natural. Este proyecto fue diseñado para desarrollarse en dos fases: una cuantitativa, con una encuesta a realizar a los participantes, y otra cualitativa, en la que estaba previsto realizar grupos focales.

La primera fase, realizada en 2019, comenzó con la identificación, a través de los casos notificados por la Red Centinela Sanitaria (RCS) de la Comunitat Valenciana (España), de 887 pacientes con posibles ER, de los que se confirmaron 691 casos (383 niños menores de 14 años y 308 adultos de 15 años y más). Después de verificar los datos procedentes de la RCS, se descartaron los duplicados y los menores en situación de desamparo o en tutela estatal. Se enviaron un total de 630 cuestionarios y se recibieron correctamente cumplimentados 170 con el consentimiento informado concedido.

Estos cuestionarios enviados mediante correo postal eran semiestructurados. El cuestionario contenía 52 preguntas divididas en tres bloques: el primero de ellos con datos sociodemográficos del paciente, el segundo con cuestiones sobre la situación económica y laboral de la unidad familiar, y el tercero con preguntas relacionadas con el diagnóstico de ER.

Con la información recabada, se llevó a cabo un análisis estadístico de los datos obtenidos a partir del cuestionario, utilizando el software R Studio (versión 4.0.5). Se efectúo un análisis descriptivo de las variables del estudio (sociodemográficas y clínicas), de forma global para todos los pacientes, y según el grupo al que pertenecían (control: demora diagnóstica igual o inferior a un año; caso: demora diagnóstica superior a un año), con el fin de conocer sus características sociodemográficas, económicas y relacionadas con la enfermedad. El diseño del estudio, así como los principales resultados de esta fase, han sido publicados recientemente (Giménez-Lozano et al., 2022) y destaca que el 50,4 % de las personas con diagnóstico confirmado tuvo una demora diagnóstica superior a un año, siendo esta más prevalente entre los adultos. También se encontró que las familias con pacientes pediátricos se encontraban en peor situación económica, con menores ingresos y mayores gastos mensuales relacionados con la enfermedad. Otro resultado destacable es que la enfermedad supuso un impacto para el 73,1 % de las familias, especialmente en su rutina y estado emocional.

A continuación, el cronograma proseguía con la realización de la fase cualitativa. No obstante, ambas fases eran complementarias, dado que la primera permitió reclutar a los participantes para los grupos que se desarrollarían durante la segunda.

En esta segunda fase de estudio estaba prevista la realización de grupos focales a desarrollar durante el primer trimestre de 2020. La aparición repentina del SARS-CoV-2 alteró notablemente el diseño previsto para este estudio, especialmente en lo que se refiere al desarrollo de la parte cualitativa.

La incertidumbre ante el desarrollo de la covid-19, las prohibiciones de las autoridades gubernamentales, el cierre de espacios públicos y privados, y las medidas de aislamiento impuestas a la población general paralizaron en seco la realización de los grupos. La prioridad ante circunstancias de emergencia sanitaria se centra en preservar la salud de las personas participantes e investigadoras, criterio que prevalece sobre la recolección de datos (Hernán-García, Lineros-González y Ruiz-Azarola, 2021). Por ello, se retrasó este trabajo a la espera de que las medidas de distanciamiento y aislamiento fueran revertidas.

Los grupos focales son una estrategia metodológica útil que se implementa en investigaciones sociales (Gordo y Serrano, 2008; Wong, 2008; Callejo, 2009; López-Roldán y Fachelli, 2015) y requiere presencialidad, contacto e interacción entre participantes, lo que contribuye a generar una interacción muy rica entre los participantes. Esta técnica ha sido utilizada en el ámbito de las ER con diferentes aproximaciones: educativa (Lozano et al., 2021), familiar (García Parra, 2019) y también sanitaria (González Barberá et al., 2021).

El requisito de la presencialidad hizo que esta tarea se paralizara, en un primer momento, durante cuatro meses, período que quedó supeditado a la mejora de la situación sanitaria. Pero hasta casi un año después, en marzo de 2021, momento en que las autoridades sanitarias ya habían decretado medidas menos restrictivas, no fue posible volver a ponerla en marcha. Pese a que la situación social y sanitaria estaba mejorando, el miedo a que las personas invitadas a participar se contagiaran, teniendo en cuenta su elevado grado de comorbilidad, así como la incertidumbre y el miedo de las personas cuidadoras de contagiar, paralizó de nuevo, esta vez de manera fortuita, el trabajo de campo que ya había sido pospuesto por la pandemia.

Se ha descrito que los efectos del confinamiento causado por la covid-19 han afectado de manera importante a las personas con ER (Chung et al., 2020), especialmente a las más dependientes, por lo que las reticencias que pudieran presentarse ante una actividad que podía incrementar el riesgo de contraer una enfermedad que afectaba con mayor gravedad a personas con comorbilidades resultaban perfectamente comprensibles. Hay que tener en cuenta que, de acuerdo con los resultados para España de la encuesta Rare Barometer Covid-19 (EURORDIS, 2020), 7 de cada 10 personas afectadas por ER sufrieron depresión o sensación de no poder superar sus problemas desde el inicio de la pandemia. La pandemia, además, afectó a las asociaciones de pacientes con ER (Guerra et al., 2021), entidades en las que este estudio tenía previsto apoyarse para favorecer la participación.

Por esta razón, ante la inviabilidad manifiesta de llevarlo a cabo de manera presencial y perspectivas poco prometedoras, se decidió que lo más operativo era aplicar una metodología cualitativa adaptada a las circunstancias. El equipo investigador tomó la decisión de aventurarse a implementar un método que permitiera realizar el trabajo de campo previsto cambiando los grupos focales presenciales a entrevistas grupales en red (EGR). Se apostó por la e-investigación (López-Roldán y Fachelli, 2015), innovando y ajustando el diseño previsto a los medios tecnológicos disponibles. Este concepto, por otra parte, no puede considerarse novedoso, pues ya fue introducido hace años en la investigación en ciencias sociales (Wouters y Beaulieu, 2006) refiriéndose al proceso de incorporación de las tecnologías en la producción de conocimiento de las ciencias sociales.

Presentamos la adaptación de la metodología cualitativa a las circunstancias que permitió realizar el trabajo de campo previsto con el cambio mencionado a EGR. Se trata de una modificación ad hoc de la técnica, que se justifica necesariamente para poder llevar a cabo el trabajo de campo en circunstancias excepcionales. Se decidió realizar EGR porque, a pesar de ser una técnica más directiva, las personas participantes hablan individualmente, aunque escuchen colectivamente (Wong, 2008).

Descripción y fundamentos

Dado que se consideró que las técnicas cualitativas son per se las herramientas idóneas para acercarse al sujeto de estudio (Fricker, 2012; Hernán-García, Lineros-González y Ruiz-Azarola, 2021), el trabajo de campo se «transformó» para ser desarrollado virtualmente apostando por la e-investigación, innovando y ajustando el diseño previsto a los medios tecnológicos disponibles.

La adaptación metodológica supuso la utilización de una plataforma virtual para celebrar las sesiones. Se conformaron grupos más reducidos (hasta 7 personas), lo que permitió una mayor intervención de los moderadores para facilitar la fluidez e interacción. Se solventaron in situ problemas técnicos ofreciendo apoyo a los participantes con menores competencias digitales para favorecer así su participación. Con el fin de hacer este trabajo de campo lo más inclusivo posible, se elaboró un documento explicativo y demostrativo con los pasos a seguir para poder conectarse a la sesión. A pesar de ello, hubo personas que tuvieron que recibir «instrucciones» de manera individualizada para poder manejarse. Incluso, un día antes de la fecha fijada se hizo una prueba virtual y telefónica con algunas personas de diferentes grupos para que, llegado el momento, pudieran manejarse cómodamente y se les explicó cómo conectar la cámara, el audio y cómo acceder a la sesión a través de la plataforma.

La EGR ha demostrado ser una técnica plausible que, adaptada a las circunstancias, ha permitido la participación de personas que en situaciones anteriores (no pandémicas) hubieran tenido escasa o nula participación. Es necesario resaltar que la interacción cara a cara no es equiparable a la telemática: mientras que el formato presencial «aproxima» y facilita la fluidez en la conversación, lo virtual puede desinhibir y facilitar la expresión de las emociones entre los participantes. Aspectos positivos y negativos del uso de esta técnica se muestran en la tabla 1.

TABLA 1

Ventajas Desventajas
Mayor facilidad de captación de participantes Problemas de conexión (acceso a Internet), tiempo limitado (multiplicidad de tareas) y acceso comprometido (baterías, micrófonos, videocámaras)
Menor gasto para participantes (desplazamientos, accesibilidad gratuita de las plataformas y redes de comunicación) Mayor número de interrupciones no controladas
Observación etnográfica (parcial) Brecha digital de género y brecha tecnológica (acceso o de uso)
Evita desplazamientos y tiempo (aumento de participación) Acceso, uso y manejo de Internet (participantes)
Interacción fluida y expresión de emociones más desinhibida Empatía (limitada por pantallas, mascarillas, distancia)
Adaptación y flexibilidad horaria (laboral, necesidades de conciliación…) Saturación por hiperconexión (siempre conectados)
Ahorro en costes para el equipo investigador (alquiler o sala para la sesión) Tiempo limitado (almacenaje gratuito de 204 minutos en Dropbox®)

Aspectos positivos y negativos de transformar grupos focales a entrevistas grupales en red.

Metodología y aplicación práctica

Los cuestionarios recabados, con sus respectivos consentimientos, constituyeron la base para la selección de la muestra de participantes potenciales para la fase cualitativa. De ahí se obtuvieron los datos de personas con ER, con o sin demora, y de sus familiares (madres o padres en el caso de menores) para invitarlos a participar. La selección de participantes fue intencionada siguiendo criterios de homogeneidad (todas las personas llamadas a participar tenían diagnóstico de ER).

Las EGR se configuraron tratando de obtener una representación diversa —mujeres y hombres de diferentes edades, población de residencia, madres y padres, y pacientes y familiares—, con el fin de reflejar una variedad de miradas, así como el discurso colectivo, para tener una representación lo más fiel posible de la realidad. Esto ha permitido representar grupos diferentes, aunque homogéneos en la particularidad de tener un diagnóstico de ER.

Se realizaron seis EGR, de las que cinco fueron con la participación de personas afectadas o relacionadas con un familiar con ER —con y sin demora diagnóstica— y la sexta con profesionales de perfil sociosanitario. Finalmente se efectuó una sesión más de las previstas en el diseño inicial, porque el equipo investigador estimó que era lo más conveniente dada la complejidad de la situación y la dificultad para agrupar a las personas participantes y adaptar sus horarios personales y laborales. Asimismo, después de la sexta EGR se confirmó que se había alcanzado el punto de saturación y redundancia discursiva, motivo por el que no se realizaron más sesiones.

Para el grupo de profesionales, se seleccionó a los participantes por conveniencia y proximidad. Todos los participantes tenían conocimientos o contacto con pacientes con ER y su distribución fue de 4 mujeres y 2 hombres con diferentes perfiles: asistenciales en atención primaria y especializada, docencia e investigación y coordinación hospitalaria.

Para las EGR de pacientes o familiares se contactó con 55 personas. Finalmente accedieron a participar en cinco sesiones un total de 25 (el tamaño de los grupos fue de 5, 5, 7, 3 y 5 personas). Respecto al sexo, un 80 % de las participantes fueron mujeres y un 20 % hombres. Tres sesiones de las cinco se llevaron a cabo con familiares y cuidadores de menores afectados con alguna ER, en su mayoría madres, para cubrir la representación del paciente pediátrico, y dos sesiones se hicieron para cubrir a pacientes de edad adulta. De los participantes, un 44 % declaró haber tenido demora diagnóstica y no haberla tenido un 56 %.

TABLA 2

Efectos covid-19
1I1: A ver, en el caso de mi hijo que necesita ir a la USMI (Unidad de Salud Mental Infantil) y tener revisiones, y son todas telefónicas. Y hablan conmigo, no hablan con él. Pero, bueno, telefónicamente están bastante pendientes y hacemos las revisiones bastante a menudo, porque telefónicamente vamos bien, me van haciendo revisiones a menudo, pero yo creo que es esencial las sesiones presenciales en la USMI para hablar con la psicóloga, hablar con la psiquiatra… no todo lo que yo cuente, no sé… ¡que lo vean! Las otras consultas con el neurólogo, con el endocrino, las hemos tenido presencial en pandemia, pero la USMI no. (Madre).
1I2: Respecto a la pandemia, ahora que ya es más mayor, vamos cada tres meses, pues las últimas han sido por teléfono. Aunque no sea una enfermedad que se descompense y tenga problemas graves, pero sí que es verdad que yo pienso que las visitas presenciales no se pueden suprimir, porque no es lo mismo hablar por teléfono, que estamos todos como con prisas, que cuando tú vas, ves al niño, hablas con él, te acuerdas de esa duda, de lo otro. Comentas tú como padre y el médico como médico. Entonces la telemática está bien para algunas cosas, pero, para hacer el seguimiento siempre, pues no. (Madre).
1I5: Y respecto a la pandemia, pues [a la paciente] le han hecho varias pruebas con fármacos y no han funcionado. Se iba a empezar un nuevo tratamiento justo antes de la pandemia, con un inmunomodulador, y tenían que hacerle bastantes pruebas, y se ha ido retrasando todo «muchooo». De hecho, aún no se le ha puesto el tratamiento, por todo, por la pandemia, por todo, porque ahora pedir los certificados cuesta más [se refiere a las autorizaciones de los fármacos], pero, bueno, sí que ha seguido con revisiones, pero el tema del tratamiento aún no se lo han puesto. (Familiar de paciente).
4I2: Yo lo he pasado mal, o sea, mal… [gesticula justificándose], tampoco mal, pero asustado sí. Más que por la enfermedad, por si pillaba el virus, que me afectara más de la cuenta. No tiene nada que ver con la enfermedad, pero vamos… ¡Ahora ya estoy vacunao! Por lo menos la primera dosis [dice sonriendo]. (Paciente).
2I5: El hecho de esta crisis pandémica, pues sí que me han dicho que tengo que ser muy prudente, porque, al estar inmunodeprimido, pues eres más susceptible para que el virus entre más rápidamente en tu cuerpo. Pero bien, ¡no me he contagiado! De momento. Entonces bien. (Paciente).
2I4: A mí el tema de la pandemia no me afectó mucho. Sí que es verdad que preguntamos en el hospital si por tener una enfermedad rara pues el virus este iba a afectar mucho o si tendría consecuencias. [Se encoje de hombros]. Pero me dijeron que no me iba a afectar peor por tener una enfermedad rara. Yo voy a revisiones cada tres o seis meses, depende de cómo ellos me vean, y sigo yendo a Valencia y bien. Es que ya os digo no me ha afectado, lo mío. ¡Tengo mucha suerte dentro de donde estoy! (Paciente).

Repercusiones de la covid-19 en personas con ER.

Las sesiones se realizaron de marzo a junio de 2021 con una duración de entre 51 y 138 minutos. Todas las EGR fueron moderadas por dos investigadores siguiendo un guion semiestructurado con preguntas abiertas. Estas preguntas fueron distribuidas en tres bloques: 1) diagnóstico e impacto de la demora diagnóstica, 2) inequidad en acceso, restricciones y consecuencias de la pandemia y 3) necesidades psicosociales y de atención especial.

Con la intención de crear un clima de respeto y confianza, los moderadores de la sesión animaron a los participantes a sentirse cómodos y a expresar libremente todo aquello que desearan compartir grupalmente con la condición de no cometer faltas de respeto ni expresar prejuicios sobre los demás concurrentes. Las personas participantes respetaron en todo momento este código de conducta.

Para llevar a cabo las sesiones se utilizaron las aplicaciones Blackboard Collaborate®, Jitsi® y Drop-box® (para almacenaje simultáneo), que fueron grabadas en tiempo real y con grabadora digital de mano, previa autorización de todas las personas participantes. Jitsi®, sin registro previo, de acceso libre y gratuito, fue la aplicación más útil. El análisis de contenido de las EGR se llevó a cabo siguiendo el mismo método que si hubieran sido GF presenciales utilizando el software de análisis cualitativo Atlas.Ti® para el estudio cualitativo de los datos. Primeramente, se elaboró un mapa conceptual para determinar las categorías y subcategorías a las que asignar los verbatims extraídos de la transcripción de las EGR.

De manera indirecta, el uso de esta técnica permitió, además, recoger información de modo exploratorio sobre un aspecto no previsto inicialmente en el proyecto y que se consideró que lo enriquecía: las consecuencias de la covid-19 en la salud mental de los participantes (Talevi et al., 2020); un aspecto poco estudiado en lo que se refiere a las personas y familiares afectados por las ER. Algunas de las aportaciones descritas de manera literal por las personas participantes en relación con estas consecuencias se pueden ver en la tabla 2.

Aunque indagar las repercusiones psicosociales generadas por los períodos de confinamiento (Sugaya et al., 2021) no era el objetivo principal, ha ayudado a contextualizar e interpretar la información, ya que hay que tener en cuenta que se considera (Abdalla y Zozaya, 2020) que el hecho mismo de padecer una ER, sin considerar el contexto de la pandemia, implica un aumento del distanciamiento de amigos y familia, y puede generar tensiones entre miembros del entorno familiar.

Las técnicas cualitativas aportan flexibilidad y adaptabilidad, pero siempre en contextos de presencialidad; no obstante, el espacio virtual también favorece esto si las personas comparten rasgos comunes (en nuestro caso, tener una enfermedad rara). La EGR es una técnica dinámica, adaptativa (a personas y contextos), que ha permitido crear discurso y relato entre los participantes, y ha mostrado su capacidad para interactuar y dar visibilidad a un colectivo con muchas particularidades individuales.

La adaptación metodológica supuso una captación más compleja, y fue necesario establecer un protocolo que se cumplió de la manera más estricta posible; este aspecto, sin duda, favoreció la participación. El protocolo contemplaba la necesidad de favorecer un contacto previo bien establecido con la finalidad de minimizar ausencias de participación.

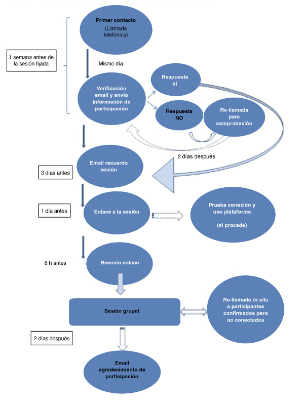
El proceso consistió en preparar los contactos con mayor antelación, en principio la semana previa, para recabar toda la información que se consideraba que podría ser necesaria; por ejemplo, se verificaron los correos electrónicos de los participantes y se comprobó la actualización de su número de teléfono. En caso necesario, se comprobaba volviendo a llamar. Tres días antes de la fecha fijada para la sesión, se envió un correo electrónico de recordatorio. El día previo se envió el enlace a la sesión. En aquellos casos en que se solicitó o se consideró conveniente, se realizó una prueba de conexión y de uso de la plataforma. El mismo día, unas horas antes, se procedió a reenviar el enlace a la sesión. Una vez iniciada la sesión, se procedía a volver a llamar a las personas que habían confirmado su asistencia, pero no se habían conectado.

En la figura 1 se refleja el proceso utilizado.

Figura 1. Procedimiento para la concertación de participación para las entrevistas grupales en red.

Figura 1. Procedimiento para la concertación de participación para las entrevistas grupales en red.

Aprendizajes

Las plataformas y sistemas de comunicación han abierto una vía para la investigación cualitativa. Han demostrado ser una herramienta válida, accesible e inclusiva que acerca a las personas a la investigación, y facilita el contacto y la comunicación. Por ello, la e-investigación debe considerarse una técnica metodológica versátil, útil y rigurosa. El tiempo y las circunstancias han puesto sobre la mesa una técnica emergente para las investigaciones sociales venideras.

La EGR que se puso en marcha en el contexto de este proyecto es una técnica ad hoc de uso reciente previsiblemente mejorable. No obstante, ha servido para mostrar cómo es posible abrir la investigación al formato digital y «virtualizar» el trabajo de campo.

La investigación llevada a cabo ha constatado su gran valor como fuente de recogida de información, si bien, como cualquier otra herramienta de investigación social, presenta limitaciones. En particular, puede generar algún sesgo de representatividad que debería ser controlado o subsanado. La brecha digital de género y social afecta a su uso. Pero, en el caso de las ER y en otras enfermedades, es relativamente frecuente que quienes participen en las actividades relacionadas con la enfermedad sean principalmente mujeres, no solo por la afectación propia, sino por su papel en los cuidados. De esta manera, la brecha digital, en el caso de género, ha podido verse compensada. Ha permitido que participen también hombres, dadas las circunstancias de aislamiento social. No ocurre lo mismo con la brecha económica y social, aunque es cierto que la posibilidad de utilizar el teléfono móvil para la conexión ha podido facilitar su uso, compensando de esta manera las dificultades que hubiera podido suponer la asistencia presencial, dado que los desplazamientos llevan aparejados gastos y una posible pérdida de tiempo productivo.

Algunas otras dificultades que cabe destacar respecto al uso de esta técnica son:

En general, se ha considerado que gracias al formato utilizado se ha conseguido una mayor participación a un menor coste que lo que habría representado una técnica presencial. Además, ha permitido solventar los problemas causados por una situación excepcional, ofreciendo una seguridad sanitaria adicional a personas que, de otra manera, hubieran podido mostrar reticencias a participar debido a sus condiciones de salud o a la de sus familiares.

La investigación en las enfermedades raras se ha visto afectada por la pandemia de covid-19, porque muchos esfuerzos se han dirigido hacia los tratamientos y prevención de esta enfermedad (Zarante, 2020), relegando a los de las ER. Uno de los campos más afectados ha sido el de la investigación social y, por ello, es de la mayor relevancia presentar técnicas y adaptaciones que ofrezcan ventajas y reduzcan el coste, lo que facilitará la posibilidad de realizar proyectos de investigación en este ámbito.

Como ya se ha mencionado, la adaptación de la técnica de investigación llevada a cabo ha demostrado su gran valor como fuente de recogida de información, si bien, como cualquier otra herramienta de investigación social, presenta limitaciones. En particular, puede generar algún sesgo de representatividad que debería ser contemplado de cara a consolidar su uso para futuras investigaciones. Asimismo, ha abierto un campo para ampliar la participación de un colectivo, como el de las personas afectadas por enfermedades raras, que presenta muchas particularidades y vulnerabilidades que la dificultan. Conviene no olvidar que, más allá de la técnica utilizada, el relato y discurso de las personas participantes, tanto pacientes con ER como sus familiares, abren un gran abanico de argumentos para la acción que deberían ser escuchados y mostrados a la sociedad.

Algunos de los efectos relatados por los participantes diagnosticados de alguna ER se pueden ver en la tabla 3. Las citas que se incluyen ilustran el cambio profundo y radical que se produce en la vida del paciente y de su entorno: alteraciones cotidianas en el ámbito educativo, relacional y laboral que modifican la rutina de estas personas.

TABLA 3

Efectos del diagnóstico ante una ER
1I5: Los niños, muchos niños no la entienden al hablar y entonces, claro, a Julia no la invitan nunca a ningún cumpleaños ni a nada; bueno, está anulada. Porque, bueno, ni los padres ni el colegio trabajan esos temas, que yo, eso, en todas las reuniones del colegio lo digo. Mi hija no tiene una enfermedad que vaya a contagiar a nadie y eso, como madre, ¡duele mucho! [Lo dice emocionada]. (Madre).
1I2: Lo que hemos hecho en el cole es ir, presentarnos, hablar y explicar qué es lo que tiene mi hijo, y queremos que lo sepa mucha gente, que sepa todo el mundo que tiene eso. Lo que hicimos fue hacer como una asamblea con todos los niños para explicarles y que nos pudieran preguntar. Y de repente, como que los niños tienen curiosidad y… ¿cómo que tiene esto? y ¿no puede comer esto?... ¿Y esto por qué no lo puede comer? ¿Y qué pasa? Y es una manera también de satisfacer su curiosidad y que lo normalizasen, aunque sea diferente. La verdad es que hemos tenido mucha suerte, porque hemos dado con familias que lo han integrado muy bien y los niños también. (Madre).
2I4: A mí me cambió bastante, porque nosotros tenemos el riesgo de tener una muerte súbita. Entonces, la vida activa te la disminuyen, después ajustarme en mi trabajo. Y tienes que cuidarte y eso… ¡Te puede pasar en cualquier momento! Aunque te cuides. (Paciente).

Citas que reflejan los efectos de un diagnóstico de ER.

Sin duda, la técnica implementada para desarrollar este trabajo ha puesto de manifiesto que su utilización permite obtener algunas ventajas que merece la pena valorar, como el ahorro de costes y de tiempo, pero, sobre todo, posibilita una mayor inclusión y compromiso científico al dar «voz» y espacio, aunque este sea virtual, a personas cuyas necesidades y demandas tienen una limitada visibilidad social. Finalmente, ha permitido solventar las dificultades del trabajo de campo provocadas por la excepcionalidad que ha supuesto la pandemia de covid-19.

Agradecimientos

A todas las personas que han participado en esta experiencia on-line: gracias por favorecer un aprendizaje bidireccional. Y un agradecimiento sincero de todo el equipo por compartir vuestro tiempo y vuestra historia personal.

Financiación

Este proyecto ha recibido financiación de la Acción Estratégica en Salud, Instituto de Salud Carlos III, proyecto PI18/01290. Ninguna de las personas del equipo investigador presenta conflicto de interés ni para el desarrollo del trabajo ni para este manuscrito.

Fuentes y bibliografía

Abdalla, Fernando, y Zozaya, Néboa (2020): «Las enfermedades raras en tiempos del covid-19: impacto y perspectivas de futuro», en News Rare, https://newsrare.es/articulos/en-profundidad/las-enfermedades-raras-en-tiempos-del-covid-19-impacto-y-perspectivas-de-futuro/

Callejo-Gallego, Javier (2009): Introducción a las técnicas de investigación social. Madrid: Ed. Universitaria Ramón Areces-UNED.

Castaño-Collado, Cecilia; Martín-Fernández, Juan; Vázquez-Cupeiro, Susana; y Martínez-Cantos, José Luis (2010): La brecha digital de género. Amantes y distantes. Universidad Complutense de Madrid (Internet). (Citado el 6 de abril de 2022), www.e-igualdad.net

Chung, Claudia C. Y.; Wong, Wilfred H. S.; Fung, Jasmine L. F.; Rare Disease Hong Kong; y Chung, Brian H. Y. (2020): «Impact of COVID-19 Pandemic on Patients with Rare Disease in Hong Kong», en European Journal of Medical Genetics, 63 (12), 104062, https://doi.org/10.1016/j.ejmg.2020.104062

EURORDIS, Rare Diseases Europe (2020): ¿Cómo ha afectado la covid-19 a las personas con enfermedades raras? España, noviembre, http://download2.eurordis.org/rbv/covid19survey/covid_infographics_final_es.pdf

Fricker, Ronald D. (2012): Sampling Methods for Web and E-Mail Surveys. SAGE Internet Research Methods, J. Hughes (ed.). Londres: SAGE Publications, http://hdl.handle.net/10945/38713

García-Parra, Martín (2019): «Ética y resiliencia familiar para una atención integral en el campo de las enfermedades raras», en Revista INFAD, 2 (1), pp. 271-279, https://dehesa.unex.es/bitstream/10662/10615/1/0214-9877_2019_1_2_271.pdf

Giménez-Lozano, Cristina; Páramo-Rodríguez, Lucía; Cavero-Carbonell, Clara; Corpas-Burgos, Francisca; López-Maside, Aurora; Guardiola-Vilarroig, Sandra; Zurriaga, Óscar (2022): «Rare Diseases: Needs and Impact for Patients and Families: A Cross-Sectional Study in the Valencian Region, Spain», en Int. J. Environ. Res. Public Health, 19, 10366, https://doi.org/10.3390/ijerph191610366

Gobierno de España (2021): Crisis sanitaria covid-19: Normativa e información útil. Administración Gobierno de España, https://administracion.gob.es/pag_Home/atencionCiudadana/Crisis-sanitaria-COVID-19.html

González-Barberá, María; Menárguez-Puche, Juan Francisco; Delsors Mérida-Nicolich, Eloísa; Tello-Royloa, Carlos; Sánchez-Sánchez, Juan Antonio; Alcántara-Muñoz, Pedro Ángel; y Soler-Torroja, Mario (2021): «Información sanitaria en la red. Necesidades, expectativas y valoración de la calidad desde la perspectiva de los pacientes. Investigación cualitativa con grupos focales», en Revista Clínica de Medicina de Familia, 14 (3), pp. 131-139, https://scielo.isciii.es/scielo.php?script=sci_arttext&pid=S1699-695X2021000300003

Gordo-López, Ángel Juan, y Serrano-Pascual, Araceli (coords.), 2008: Estrategias y prácticas cualitativas de investigación social. Madrid: Pearson Educación.

Guerra, José Manuel; Esteban-Bueno, Gema; y Coca, Juan R. (2021): «El impacto sobre la actividad de las entidades de afectados y familiares de enfermedades raras durante el confinamiento por covid-19 en España», en Acciones e Investigaciones Sociales, 42, pp. 95-111, https://doi.org/10.26754/ojs_ais/ais.2021426230

Hernán-García, Mariano; Lineros-González, Carmen; y Ruiz-Azarola, Ainhoa (2021): «Cómo adaptar una investigación cualitativa a contextos de confinamiento», en Gac. Sanit., 35 (3), pp. 298-301, https://doi.org/10.1016/j.gaceta.2020.06.007

López-Roldán, Pedro, y Fachelli, Sandra (2015): Perspectivas metodológicas y diseños mixtos. Metodología de la investigación social cuantitativa. Cerdanyola del Vallès (Barcelona): Bellaterra. Universitat Autònoma de Barcelona. Edición digital: http://ddd.uab.cat/record/129382

Lozano-Martínez, Josefina; Castillo-Reche, Irina Sherezade; y Cerezo-Máiquez, M. Carmen (2021): «Buenas prácticas de la comunidad educativa en alumnado con enfermedades raras o poco frecuentes», en Revista Fuentes, 23 (3), pp. 317-327, https://doi.org/10.12795/revistafuentes.2021.16251

Morens, D. M., y Fauci, A. S. (2020): «Emerging Pandemic Diseases: How We Got to COVID-19», en Cell Press, 182, pp. 1077-1092. Doi: 10.1016/j.cell.2020.08.021.

NIA, National Institute on Aging (2021): Soledad y aislamiento social: Consejos para mantenerse conectado, 14 de enero, https://www.nia.nih.gov/espanol/soledad-aislamiento-social-consejos-mantenerse-conectado

Ochoa-Quispe, Flor Zarayn, y Barragán-Condori, Melquíades (2022): «El uso en exceso de las redes sociales en medio de la pandemia», en ACADEMO, 9 (1), pp. 85-92. Asunción, https://doi.org/10.30545/academo.2022.ene-jun.8

OMS, Organización Mundial de la Salud (2020): Declaración sobre la segunda reunión del Comité de Emergencias del Reglamento Sanitario Internacional (2005) acerca del brote del nuevo coronavirus (2019-nCoV). Ginebra: OMS. Disponible en https://www.who.int/es/news/item/30-01-2020-statement-on-the-second-meeting-of-the-international-health-regulations-(2005)-emergency-committee-regarding-the-outbreak-of-novel-coronavirus-(2019-ncov)

Sugaya, Nagisa; Yamamoto, Tetsuya; Suzuki, Nacho; y Uchiumi, Chigusa (2021): «Social Isolation and Its Psychosocial Factors in Mild Lockdown for the COVID-19 andemic: A Cross-Sectional Survey of the Japanese Population», en BMJ Open, 11 (7), e048380, http://dx.doi.org/10.1136/bmjopen-2020-048380

Talevi, Dalila; Socci, Valentina; Carai, Margherita; Carnaghi, Giulia; Faleri, Serena; Trebbi, Edoardo; Di Bernardo, Arianna; Capelli, Francesco; y Pacitti, Francesca (2020): «Mental Health Outcomes of the COViD-19 Pandemic», en Riv. Psichiatr., 55 (3), pp. 137-144, https://doi.org/10.1708/3382.33569

Wong, Ling Ping (2008): «Focus Group Discussion: A Tool for Health and Medical Research», en Singapore Med. J., 49 (3), pp. 256-260, quiz 261. PMID: 18363011.

Wouters, Paul, y Beaulieu, Anne (2006): «Imagining E-Science beyond Computation», en Christine Hine (ed.): New Infrastructures for Knowledge Production: Understanding E-Science. Hershey, PA: Information Science Publishing, http://dx.doi.org/10.4018/978-1-59140-717-1.ch003

Zarante-Montoya, Ignacio (2020): «Una pandemia que oculta aún más a los pacientes con enfermedades raras», en Pediatría, 53 (3), pp. 79-80.

TSN nº14, 2022. ISSN: 2530-8521