Título del artículo



El cortometraje como herramienta innovadora para el alumnado con altas capacidades en Educación Primaria


The short film as an innovative tool for students with high capacities in Primary Education


Ana Belén Fernández del Río 1, Alberto José Barreira Arias2

1Departamento de Psicología Evolutiva y Comunicación, Universidad de Vigo, España (afdel.rio@uvigo.es)

2Departamento de Didáctica, Organización Escolar y Métodos de Investigación, Universidad de Vigo, España (abarreira@uvigo.es)





Recibido el 19 de junio de 2016; revisado el 5 de septiembre de 2016; aceptado el 14 de enero de 2017; publicado el 1 de junio de 2017





RESUMEN:

El presente estudio muestra los resultados de una experiencia implementada con alumnado de altas capacidades de Educación Primaria utilizando el cortometraje como estrategia innovadora basada en la animación y creación audiovisual, para la mejora de sus potencialidades. Se pretende, por un lado, analizar la progresión de dichos estudiantes y, por otro, ejemplificar dicho análisis utilizando la técnica short-films, dando a conocer sus posibilidades como herramienta didáctico-pedagógica que promueva la mejora de su potencial creativo. De forma específica, se procura crear, manipular y combinar textos e imágenes de forma creativa, favorecer la adquisición de habilidades sociales, utilizar eficazmente procedimientos de búsqueda, recogida y procesamiento de la información, así como valorar los medios de comunicación social como instrumento para aprender a acceder a informaciones y experiencias. Como método de investigación se utiliza el estudio de casos y también la investigación-acción. La muestra seleccionada de carácter intencional está constituida por 12 estudiantes de altas capacidades de Educación Primaria. En el análisis cualitativo de los datos se utilizó el software ATLAS.ti. Tras la intervención se constata una mejora relevante en la creatividad del alumnado; así como un incremento en su motivación, destacando la adquisición y desarrollo de habilidades como el trabajo colaborativo en donde se aprenden estrategias para resolver problemas. Asimismo, habilidades interpersonales como la comunicación, el liderazgo y la capacidad de decisión.





PALABRAS CLAVE: CORTOMETRAJE, INNOVACIÓN PEDAGÓGICA, ALUMNADO CON ALTAS CAPACIDADES


ABSTRACT:

This study shows the results of an implemented with pupils of Primary Education High Capacity using the short film as an innovative strategy based animation and audiovisual creation, improving their potential experience. It is intended, on the one hand, analyze the progression of these students and, secondly, exemplify this analysis using the short-films technique, revealing its potential as didactic teaching tool that promotes the improvement of their creative potential. Specifically, it seeks to create, manipulate and combine texts and images creatively, encourage the acquisition of social skills, effectively using search procedures, collection and processing of information, and assess the media as a tool for learning to access information and experiences. As a method of research case studies and action research is used. The intentional sample selected consists of 12 students from High Capacity Primary Education. ATLAS.ti software was used in the qualitative analysis of the data. After the intervention a significant improvement in the creativity of students is found; and an increase in motivation, emphasizing the acquisition and development of skills such as collaborative work where problem solving strategies are learned. Also, interpersonal skills such as communication, leadership and decision-making capacity.


KEYWORDS: SHORT FILMS, TEACHING METHOD INNOVATIONS, GIFTED STUDENTS


1INTRODUCCIÓn

Los estudiantes con altas capacidades presentan una capacidad intelectual superior a la media, procesando la información de forma diferente, con un alto grado de creatividad, implicación en la tarea y motivación intrínseca por el aprendizaje. Para Tárraga, Sanz-Cervera, Pastor y Fernández (2014) este hecho implica la necesidad de llevar a cabo una intervención educativa específica.

Por tanto, esta intervención debe estar basada en una metodología comunicativa activa, multidireccional, abierta, creativa y flexible que guíe a este alumnado en el desarrollo integral de todas sus potencialidades (Palomares, 2015) respondiendo a sus necesidades, competencias, intereses, capacidades, ritmos, rendimiento, etc. ya que la escuela inclusiva supone una oportunidad de innovación y creatividad para dar una respuesta educativa de calidad al alumnado con altas capacidades (Palomares y García, 2015).

En este estudio se presentan los resultados de una intervención con alumnado diagnosticado de altas capacidades perteneciente a Educación Primaria, mediante el diseño y creación de un cortometraje.

El objetivo pretende, por un lado, analizar cómo es la progresión de dichos estudiantes. Por otro, ejemplificar este análisis con el uso de una técnica denominada short-films enmarcada dentro de la formación en competencia digital. Con ella se pretende promover la reflexión educativa de las tecnologías de la información y la comunicación (TIC) como instrumento para mejorar la potencialidad de estos estudiantes a través del trabajo colaborativo promoviendo la innovación, el cambio y la mejora.

Como señala Goodhew (2009) los docentes debemos guiar a los estudiantes con altas capacidades para convertirse en aprendices independientes, aprovechando las potenciales posibilidades educativas que se generan por el uso de las TIC en el aula y tratando de que los estudiantes adquieran una mayor autonomía y competencia en el uso de las mismas.

Según Ricoy et al. (2010) la relación e interacción con las tecnologías requiere encontrar y ofrecer a los agentes encargados de diseñar e implementar ese tipo de procesos formativos, modelos pedagógicos que contribuyan a consensuar y desarrollar prácticas educativas a través de los medios con un gran potencial innovador.

Coincidimos con Sancho y Hernández (2006) en que el empleo de las TIC permite respuestas diversas, ya que admite distintas tipologías de presentación de la información, formas diversas de expresión y aprendizaje a través de variadas formas de participación, como respuesta a la complejidad de las facetas del aprendizaje y la enseñanza.

1.1Estado de la cuestión

Justificamos el proyecto con alumnado de altas capacidades apoyándonos en los principios básicos que preside la LOMCE (2013), para dar una respuesta a la diversidad educativa que representan estos estudiantes; recurriendo a metodologías inclusivas fundamentadas en la investigación, donde el empleo de las tecnologías del aprendizaje y del conocimiento (TAC) juega un papel primordial.

Consideramos imprescindible favorecer espacios donde se agrupen experiencias y/o buenas prácticas en relación a las TIC y a la diversidad que enmarcadas dentro del proyecto educativo (PE) contribuyan a la mejora de la calidad de la respuesta educativa de este alumnado mediante la integración curricular.

1.1.1. Las altas capacidades

La atención a la diversidad de capacidades, intereses, motivaciones y ritmo de aprendizaje del alumnado requiere organizar las experiencias de aprendizaje de forma que todos participen y progresen en función de sus posibilidades.

Las altas capacidades (LOE, 2006) se incluyen dentro de las necesidades educativas específicas de apoyo educativo (NEAE) considerando a este alumnado como un grupo específico e indicando que serán las administraciones educativas las que, además de identificarlos tempranamente, deberán adoptar planes de actuación adecuados a dichas necesidades. En su articulado se aborda la atención a este colectivo desde los principios de normalización e inclusión. La LOMCE (2013) no introduce ningún aspecto nuevo en el enfoque y atención del alumnado con altas capacidades.

La labor de los docentes comprenderá funciones de tutoría, orientación y acompañamiento en la adquisición del conocimiento de este alumnado.

Para Martínez (2006) no deberían centrar su rol en la superioridad de conocimientos específicos, sino en los procedimientos de aprendizaje (aprender a aprender) y en los métodos de búsqueda de información.

Actualmente, no hay consenso entre la comunidad científica sobre la definición de altas capacidades intelectuales. Por ende, esta ha ido evolucionando en relación con los modelos de inteligencia, de funcionamiento cognitivo y con los instrumentos de medida que se han ido desarrollando.

Según Deaño (2005) el funcionamiento cognitivo humano incluye cuatro componentes: procesamiento simultáneo, procesamiento sucesivo, atención y planificación.

Se considera que un estudiante presenta altas capacidades intelectuales cuando maneja y relaciona múltiples recursos cognitivos de tipo lógico, numérico, espacial, de memoria, verbal y creativo, o bien destaca especialmente y de manera excepcional en el manejo de uno o varios de ellos.

Es importante proporcionar oportunidades y favorecer situaciones en las que estos puedan desarrollar plenamente su potencial ya que la alta capacidad intelectual no es estática sino un proceso evolutivo dinámico. El propósito de la identificación de este alumnado no es etiquetarlos sino ofrecerles una respuesta ajustada a sus necesidades educativas: curriculares, sociales, emocionales e intelectuales. (Junta de Andalucía, 2013).


1.1.2. El aprendizaje cooperativo


Basándonos en la reflexión de que las actividades y tareas han de estar orientadas a desarrollar el aprendizaje autónomo, la curiosidad natural, el pensamiento creativo, el juicio crítico, la autocrítica y autoevaluación, la autoestima y las relaciones personales, decidimos emplear una técnica de animación y creación audiovisual para favorecer la participación del grupo-clase y la inclusión a través de una metodología colaborativa.

Según Johnson et al. (2013) el aprendizaje cooperativo es el empleo didáctico de grupos reducidos en los que los estudiantes trabajan juntos para maximizar su propio aprendizaje y el de los demás. La cooperación consiste en trabajar juntos para alcanzar objetivos comunes.

La variación en las distribuciones grupales es una herramienta imprescindible para abordar tareas diversas y ajustarse a las características y necesidades de aprendizaje del alumnado. La idea central de los agrupamientos es que cada estudiante reciba una respuesta adecuada, no la de separar al alumnado. Estos deben ser realmente flexibles y la movilidad entre los grupos estar siempre garantizada (García y Abaurrea, 1997).

El aprendizaje cooperativo supone un recurso metodológico al servicio de la calidad educativa, pero no solamente es una alternativa metodológica potencialmente eficaz, sino que se constituye como un espacio con capacidad para articular las actitudes y los valores propios de una sociedad democrática que quiere reconocer y respetar la diversidad humana (Echeita, 2012).

Por otra parte, las TIC, en el campo educativo y vinculadas a estructuras de la actividad cooperativa, abren un gran abanico de usos que favorecen la inclusión (Martín y Onrubia, 2011).

En el caso del alumnado de altas capacidades, uno de los mayores desafíos es el de diseñar actividades y formular preguntas que permitan que estos utilicen sus habilidades de orden superior, sean creativos y asuman desafíos en su aprendizaje.

En lo que se refiere a las altas capacidades, cabe señalar que Patrick, Bangel, Jeon y Townsend (2005) concluyen que el aprendizaje cooperativo puede proporcionar grandes oportunidades de aprendizaje para este alumnado.


1.1.3. La competencia digital


El punto de partida en la normativa curricular en España para la incorporación de la competencia digital en el currículum del alumnado de Educación Primaria es con la LOE (2006); esta incluye el «Tratamiento de la información y competencia digital» como una competencia básica lo que supone su reconocimiento curricular en el proceso de enseñanza y aprendizaje (E-A).

Por su parte, la LOMCE (2013) establece la «competencia digital» como competencia clave y como elemento transversal. Esta aborda la capacidad de búsqueda, procesamiento, comunicación, creación y difusión por medio de las tecnologías.

La competencia digital es definida por Ferrari (2012) como el conjunto de conocimientos, habilidades y actitudes exigidas en el empleo de las TIC para ejecutar tareas; solventar problemas; comunicarse; manipular información; colaborar; crear y compartir contenidos; y elaborar conocimiento de modo eficiente, eficaz, creativo, autónomo, flexible, apropiado, crítico, ético y reflexivo para el trabajo, el tiempo de ocio, la participación, el aprendizaje, la socialización, el consumo y el desarrollo.

Compartimos con Levis (2006) que las TIC no deben ser un fin en si mismas, es imprescindible darles un uso significativo que no solo sea capaz de superar los prejuicios que dificultan su incorporación en la educación, sino que permita que sean utilizadas para formar en el sentido amplio del término en el que, sin olvidar el cómo se hace, tenga prioridad el para qué se hace.

Masterman (1993) sienta las bases de lo que se ha considerado la base de la educación en medios, haciendo hincapié en la alfabetización audiovisual y la colaboración entre familia, profesorado y profesionales de los medios de comunicación, así como en la adecuada formación de los docentes y la creación de instituciones que fomenten la interacción y la integración de la educación mediática en las aulas.

Según Balanskat et al. (2006) el uso de las TIC influye positivamente en el rendimiento educativo en las escuelas de Educación Primaria, mejorando los niveles y resultados de los escolares.

Todos estos procesos de mejora van encaminados hacia el logro de un sistema de calidad y para conseguirlo es fundamental llevar a cabo un proceso evaluativo. Para ello es necesario entender la evaluación como “un proceso contextualizado y sistemático, diseñado intencional y técnicamente, de recogida de información relevante, fiable y válida, para emitir juicios valorativos en función de unos criterios preestablecidos y tomar decisiones” (Fernández-Díaz et al., 2002).

Ante esta situación, las TIC se presentan como las nuevas herramientas educativas, lo que implica el paso de modelos pedagógicos tradicionales a un modelo de E-A denominado pedagógico digital, definido por Manzano (2012) como el conjunto de aspectos metodológicos y organizativos necesarios para promover el uso de las TIC como herramientas para la enseñanza y el aprendizaje a través de los medios.

A partir de estas aportaciones se deduce que el desarrollo de la competencia digital es clave en el contexto de la actual sociedad de la información, las tecnologías y el conocimiento (Manzano, 2015).


1.1.4. El cortometraje como herramienta tecnológica


El cortometraje es una técnica de animación que consiste en tomar fotografías de un objeto, haciendo ligeros cambios en su posición o en su forma, para que al reproducir todas las imágenes como una serie continua, se obtenga la ilusión de movimiento. Se utiliza la grabación "fotograma a fotograma”. Como recurso educativo ofrece múltiples posibilidades con las que hacer más motivador y completo el aprendizaje.

Como señalan López y Martín (2010) la creatividad es necesaria en todas las actividades educativas, porque permite el desarrollo de aspectos cognoscitivos y afectivos importantes para el desempeño productivo)

Por su parte, Amabile (2000) sugiere que un alto nivel de motivación es un requisito para la producción creativa.

Coincidimos con Bermejo et al. (2010) en que la enseñanza creativa requiere imaginación, creatividad, flexibilidad, originalidad, capacidad de adaptación y utilización en la solución de problemas.

Queremos estudiantes que sean pensadores, investigadores e innovadores; por lo que es importante y necesario que los docentes estimulen el potencial creativo de estos.

Guirado et al. (2012) muestran el interés de la investigación por experimentar con materiales, metodologías, programas y recursos novedosos en la intervención educativa en las altas capacidades.

1.2Objetivos

Los objetivos que nos planteamos conseguir a través de esta experiencia consistieron en:


1.2.1. Objetivo General



1.2.2. Objetivos Específicos





2MATERIAL Y MÉTODO

El estudio de casos constituye un método de investigación para el análisis de la realidad social e implica un proceso de indagación detallado, comprensivo, sistemático y en profundidad del caso o los casos objetos de estudio. En este estudio también se considera el método de investigación-acción, ya que el diseño de la misma se orienta al cambio y está dirigido a la mejora de las condiciones actuales. Con respecto a la investigación-acción Tójar (2006,108) menciona: “No basta con interpretar, hay que actuar”.

2.1Participantes

Este estudio ha sido desarrollado durante el curso académico 2014-2015 en un centro de titularidad pública de la Comunidad Autónoma de Galicia, España. La muestra seleccionada de carácter intencional [consideramos la edad y la pertenencia al grupo de estudiantes con altas capacidades] consta de 12 alumnos/as, (n=12) de Educación Primaria, de edad comprendida entre 8 y 12 años (9 niños y 3 niñas) pertenecientes a familias de un contexto socioeconómico y cultural medio.

El plan tuvo su origen en la mejora de la gestión del alumnado con altas capacidades, después de detectar la necesidad de establecer pautas para la optimización de la motivación y de su creatividad. Dentro de los proyectos trimestrales que venimos desarrollando con este alumnado en el centro escolar, centrado en el desarrollo de las competencias claves, el trabajo cooperativo y la integración de las TIC, se vio la posibilidad de dedicar dos horas semanales dentro del horario lectivo a esta tarea interdisciplinar.

El programa de intervención cooperativo estaba configurado por 20 sesiones, que se han llevado a la práctica a lo largo del tercer trimestre del curso escolar. El horario estipulado para su implementación ha sido temporalizado (martes y jueves), con una duración de 90 minutos, después del recreo. Su actuación está justificada en el proyecto educativo. La perspectiva inclusiva está presente en todo el proyecto. Para el desarrollo de la experiencia, se organizó el aula, contando con el trabajo conjunto de dos docentes en la misma. En el ámbito del aprendizaje las actuaciones que se han llevado a cabo tienen que ver con iniciativas de tipo organizativo y metodológico, así como con la utilización de materiales innovadores.



2.2Instrumentos

Entre los instrumentos para la recogida de la información destacamos:

Por lo que respecta a los instrumentos de evaluación se han combinado diversos métodos y técnicas de investigación cualitativas (entrevistas, revisión documental) con otros de corte cuantitativo (como la consulta realizada a agentes representativos de la comunidad educativa a través de un cuestionario de valoración).

2.3Procedimiento

El proceso comienza con una valoración inicial de las necesidades de este alumnado. Se continúa con la elaboración de un proyecto donde se establecen las prioridades y se toman las primeras decisiones para la mejora.

El programa se lleva a la práctica a partir de las actividades en las diferentes sesiones que tratan de transformar la situación actual favoreciendo la creatividad y motivación, al mismo tiempo que se trabaja simultáneamente en la organización, categorización y sistematización de la información que se obtiene a través del software para análisis cualitativo Atlas.Ti.

Posteriormente en la fase de resultados se valora y analiza el proceso de producción del cortometraje.

2.4Diseño e implementación del cortometraje

Después de haber recibido una información básica sobre el lenguaje audiovisual, el plan de trabajo con este recurso comienza con el alumnado a partir de un braing-storming. Posteriormente se les plantea la necesidad de realizar un guión previo y un story-board para comenzar a trabajar en el aula, individualmente y/o en equipos.

Hemos utilizado cámaras digitales de fotografía, que sujetamos en un trípode, para capturar imágenes. Todos los materiales y recursos han sido compartidos. Las cartulinas, telas y pinturas, etc. nos sirven para crear los escenarios o fondos. La plastilina, el foam, las tijeras y los dibujos para la creación y manipulación de los personajes.

En el aula se instalan aplicaciones informáticas de software libre. En una primera sesión y como actividad de introducción-motivación, se le muestran ejemplos de proyectos realizados con la técnica del cortometraje.

En una segunda sesión, realizamos un short-film para ver qué cambios son necesarios en cada fotograma para obtener el efecto de movimiento deseado.

El resto de sesiones se han dedicado a la grabación de las distintas escenas, al montaje final del cortometraje y a la planificación de la presentación a la comunidad educativa.

El making of de este cortometraje nos permite descubrir parte del proceso detrás de las cámaras y valorar los resultados que se obtienen con la implementación de la propuesta.

3RESULTADOS

Tras el análisis de los datos, los resultados obtenidos muestran que:

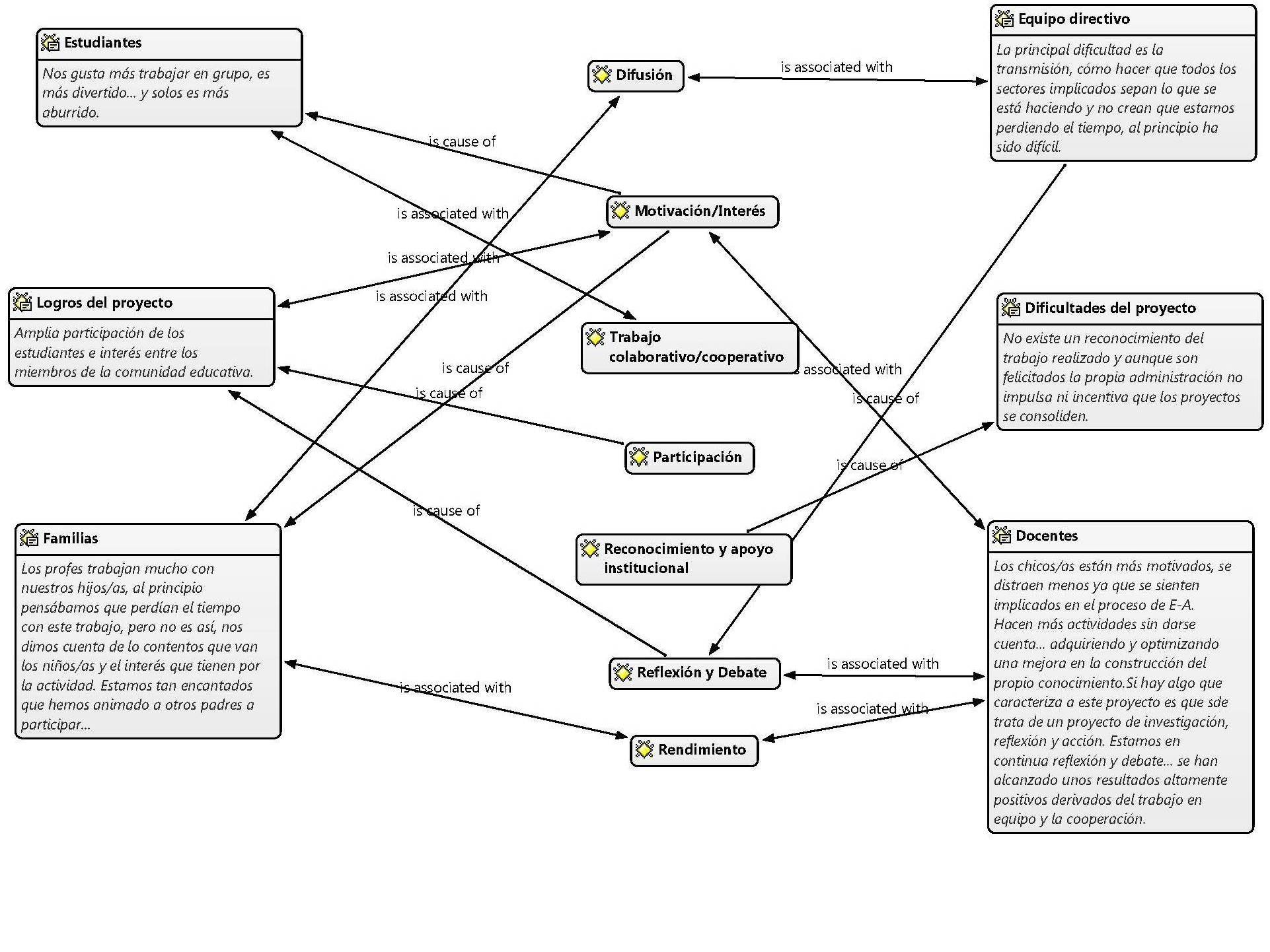
Las familias opinan que participar en un proyecto de estas características les permite comprender mejor a los docentes, valorar más la institución educativa y ser conscientes de las necesidades de sus hijos. Un porcentaje elevado de estas han participado en las actividades de difusión del proyecto, lo cual valoran muy positivamente.

Los estudiantes afirman que les aporta una gran motivación, novedad y que el trabajo en equipos colaborativos les ayuda a conocerse mejor.

Los docentes consideran que los logros concretos del proyecto podrían analizarse en relación a los aspectos de motivación y en referencia a los resultados en el aprendizaje de los estudiantes.

Los chicos están más motivados, se distraen menos ya que se sienten implicados en el proceso de E-A. Hacen más actividades sin darse cuenta… adquiriendo y optimizando una mejora en la construcción del propio conocimiento (tutora).

Respecto a lo primero tanto docentes como equipo directivo lo señalan como el logro más importante. La creatividad de este alumnado ha mejorado. Los resultados académicos se han visto, sin duda, afectados por el modelo de gestión. En consecuencia creen que esto es solo el punto de partida,

Si hay algo que caracteriza este proyecto es que se trata de un proyecto de investigación, reflexión y acción. Estamos en continua reflexión y debate… se han alcanzado unos resultados altamente positivos derivados del trabajo en equipo y la cooperación…” (docente).

Asimismo consideran que en un principio les ha costado transmitir la intencionalidad de la experiencia a la comunidad educativa.

La principal dificultad es la transmisión, cómo hacer que todos los sectores implicados sepan lo que se está haciendo y no crean que estamos perdiendo el tiempo, al principio ha sido difícil (equipo directivo).

Los profesionales que desarrollan el proyecto en el centro coinciden en señalar que no existe un reconocimiento del trabajo realizado, y aunque son felicitados, la propia administración no impulsa ni incentiva que los proyectos se consoliden. Algunos logros del proyecto tienen que ver con indicadores como: amplia participación de los estudiantes, existencia de un interés manifiesto entre los miembros de la comunidad educativa.



Figura1. Vinculación de nodos


4Discusión

Hasta el momento son exiguos los estudios que han analizado empíricamente los efectos del uso de las TIC en estudiantes con altas capacidades, y en los que se recogen datos empíricos estos tienden a ser de naturaleza meramente descriptiva. (Periathiruvadi y Rinn, 2012; Neber, Finsterwald y Urban, 2001)

En esta línea, para Boal y Expósito (2011) existen numerosos trabajos de intervención educativa orientados a la atención de este alumnado en un contexto extracurricular, a través de programas de enriquecimiento instrumental pero no dentro del contexto ordinario de aula siguiendo con los principios de la escuela inclusiva.

En la E-A para el alumnado de altas capacidades la tecnología muestra grandes ventajas ya que puede ser empleada como recurso en las actividades de enriquecimiento.

Nuestros resultados son concordantes con el modelo Enable, Enhance & Transform (posibilitar, mejorar y transformar) de Chen et al. (2013), según este la tecnología incrementa la capacidad y eficiencia del alumnado con altas capacidades. Por consiguiente, también puede mejorar su educación, mediante la mejora en la presentación de contenidos y en los procedimientos pedagógicos. Finalmente, la tecnología puede llegar además a transformar la educación de los estudiantes con altas capacidades creando nuevas posibilidades educativas para el desarrollo y expresión de su talento, creatividad y capacidad.

La integración de la tecnología de manera sistemática y planificada sirve para acrecentar su interés favoreciendo en los mismos la autoconfianza y adaptación social, pues como manifiesta Poftak (1998) si estos estudiantes no son motivados son proclives a problemáticas diversas: indisciplina, fracaso y/o abandono escolar, o desintegración social.

La tecnología ofrece oportunidades y posibilidades de experimentación y exploración a los estudiantes de altas capacidades que disfrutan de los retos. En este sentido, coincidimos con Jones (1990) en que la incorporación de la tecnología en el aprendizaje de los mismos permite apoyar los objetivos de los programas atendiendo a sus necesidades individuales.

La tecnología en el aula favorece el procesamiento, la productividad creativa y el pensamiento crítico. Por consiguiente, al integrarla en el currículo este alumnado tiene la oportunidad de ser participante activo, crear productos originales e innovadores, activar su aprendizaje, practicar empleando herramientas, investigar, ahondar en temáticas motivadoras y colaborar en la resolución de problemas (Nugent, 2001).

Lo sustancial es entrenar al estudiante a ser consumidor crítico, navegar de modo eficaz, saber valorar la pertinencia y necesidad de la información y utilizarla de manera ética (Siegle, 2005).

En consecuencia, la propuesta para la utilización de la tecnología en la educación de los estudiantes de alta capacidad según Beltrán y Pérez (2003) nos permite transformar la información en conocimiento, aprender a aprender mediante un aprendizaje activo, constructivo, tecnológico, interactivo y auto-regulado.

La integración de las TIC en el aprendizaje ha supuesto un cambio radical en los planteamientos y diseños educativos, fundamentalmente para la población con altas capacidades, ya que es uno de los mejores aliados para favorecer el pensamiento creativo, desenvolver las destrezas cognitivas, responder a los intereses, necesidades y motivaciones de este tipo de alumnado.

De ahí que en el informe sobre los Beneficios del Uso de las TIC en la educación del alumnado con altas capacidades publicado por el MECD (2005) señale que las características cognitivas y el tipo de necesidades les convierten en la población idónea para acometer el acceso fácil y el uso adecuado y fructífero de la tecnología y sus posibilidades.

5CONCLUSIONES

En relación a los objetivos que nos habíamos fijado, y a la vista de los resultados obtenidos, las conclusiones derivadas de la experiencia ponen de manifiesto que:

El uso de la técnica del cortometraje como herramienta didáctico-pedagógica en la Educación Primaria para la mejora de la potencialidad en el alumnado de altas capacidades, vinculada a la práctica real en el aula, posibilita la aplicación de una metodología activa, de aprendizaje por competencias, de innovación y mejora de los procesos y los resultados de los estudiantes.

El short-film, permite la combinación de tareas relacionadas con las artes plásticas y el uso de las TIC. Esto implica la realización de tareas diversas que exigen diferentes habilidades, siendo un entrenamiento apropiado para fomentar el trabajo en equipo, constituyendo una experiencia creativa global útil para el alumnado con altas capacidades.

Es importante el papel del docente como mediador de experiencias de aprendizaje en un ambiente que utiliza la interacción para favorecer la creatividad en los alumnos en un contexto libre donde se puedan expresar y potenciar las ideas nuevas; que proporciona el sentimiento de competencia necesario para la creatividad y el reconocimiento de la misma.

Es necesario para el alumnado con altas capacidades, que el currículo educativo les ofrezca la oportunidad de plasmar los aprendizajes de manera personal u original, de aportar soluciones, de resolver problemas de manera creativa, utilizar la fantasía, el sentido del humor, etc.

Todo parece indicar que para que estos estudiantes alcancen y desarrollen una óptima competencia digital el camino idóneo es la práctica. Por ende, a través del uso del cortometraje se puede facilitar la reflexión y la activación de procesos de metacognición.

Por ello, el cortometraje es una herramienta metodológica de gran valor educativo para potenciar la inclusión del alumnado de altas capacidades en el aula e involucrarle en su propio aprendizaje.

Esta propuesta invita a nuevas experiencias de uso de esta herramienta con los estudiantes objeto de estudio, ya que los resultados confirman los beneficios del cortometraje como instrumento en el proceso de E-A de los mismos.

6REFERENCIAS

Amabile, T. (2000). Creatividad e innovación. Bilbao: Deusto.

Balanskat, A., Blamire, R. y Kefala, S. (2006). The ICT Impact Report. A review of studies of ICT impact on schools in Europe. European Schoolnet, European Comission. Recuperado 15 de septiembre de 2015, a partir de [http.//ec.europa.eu/education/doc/reports/doc/ictimpact.pdf]

Beltrán, J. & Pérez, L. (2003). Reflexiones pedagógicas para la práctica del Modelo CAIT. En J.M. Martín, J.A. Beltrán y L. Pérez (Eds.). Cómo aprender con Internet. Madrid: Foro Pedagógico de Internet.

Bermejo, R.; Hernández, D.; Ferrando, M.; Soto, G.; Sainz, M. y Prieto, Mª.D. (2010). Creatividad, inteligencia sintética y alta habilidad. REIFOP, 13, 1.

Boal, M.T. y Expósito, M.M. (2011). Medidas de intervención específicas para alumnos con altas capacidades en la Comunidad de Madrid: respuestas educativas y programas de enriquecimiento. En J.C. Torrego (Coord.), Alumnos con altas capacidades y aprendizaje cooperativo. Un modelo de respuesta educativa (pp. 53-87). Madrid: Fundación SM.

Chen, J.; Yun Dai, D. y Zhou, Y. (2013). Enable, Enhance, and Transform: How Technology Use Can Improve Gifted Education. Roeper Review, 35(3), 166-176.

Deaño, M. (2005). Subtests de Procesamiento Simultáneo y Sucesivo del Das. Adaptado de Naglieri: Cognitive Assessment System (D.N.: CAS; Naglieri y Das, 1997)

Echeita, G. (2012). El aprendizaje cooperativo al servicio de la educación de calidad. Cooperar para aprender y aprender a cooperar. En J.C. Torrego y A. Negro (Coords.), Aprendizaje cooperativo en las aulas. Fundamentos y recursos para su implantación (pp. 21-45). Madrid: Alianza Editorial.

Ley Orgánica 2/2006, de 3 de mayo, de Educación. Boletín Oficial del Estado, núm. 106, pp. 17158-17207.

Ley Orgánica 8/2013, de 9 de diciembre, para la mejora de la calidad educativa. Boletín Oficial del Estado, núm. 295, pp. 97858- 97921.

Fernández-Díaz, M.J., Álvarez-Fernández, M. y Herrero, E. (2002). La dirección escolar ante los retos del siglo XXI. Madrid: Síntesis.

Ferrari, A. (2012). Digital competence in practice: An analysis of frameworks. Institute for prospective technological studies. European Comission.

García, J. y Abaurrea, V. (1997). Alumnado con sobredotación intelectual/altas capacidades, Orientaciones para la respuesta educativa. Gobierno de Navarra. Departamento de Educación y Cultura: Pamplona.

Goodhew, P. (2009). Meeting the needs of gifted and talented students. Londres: Bloomsbury Publishing.

Guirado, A., Martínez, M., Prieto, A., Reverte, R., Ruiz, N. y Valera, M. (2012). Recursos educativos para atender al alumnado con altas capacidades en una escuela inclusiva. Barcelona: Graó.

Johnson, D. W., Johnson, R.T. & Holubec, E. J. (2013). Cooperation in the Classroom (9th ed.). Edina, MN: Interaction Book Company.

Jones, G. (1990). Personal computers help gifted students work smart. En Nugent, S. Technology and the gifted: Focus, facets, and the future. Gifted Child Today, 24(4), 38–45.

Junta de Andalucía (2013). Plan de actuación para la atención educativa al alumnado con necesidades específicas de apoyo educativo por presentar altas capacidades intelectuales. Junta de Andalucía: Consejería de Educación.

Levis, D. (2006). Alfabetos y saberes: la alfabetización digital. Comunicar, 26, pp. 78-82.

López, O. y Martín, R. (2010). Estilos de pensamiento y creatividad. Anales de Psicología, vol. 26, nº 2, pp. 254-258.Universidad de Murcia: Murcia.

Manzano, B. (2012). Escuela TIC 2.0: Aprendizaje del alumnado de primaria en su contexto educativo y sociofamiliar. Granada (España): Universidad de Granada.

Manzano, B. (2015). El desarrollo de la competencia digital en la normativa curricular española. Serviluz, 31 (1), 828-850. Venezuela: Universidad del Zulia.

Martín, E. y Onrubia, J. (2011). Orientación educativa. Procesos de innovación y mejora de la enseñanza. Madrid: Graó.

Martínez, M. (2006). Pautas de orientación para profesores con alumnos superdotados y talentosos en el aula. En D. Valadez, J. Betancour y Mª A. Zabala (Ed.). Alumnos superdotados y talentosos: Identificación, Evaluación e Intervención. Una perspectiva para docentes. (375-397). México: El Manual Moderno.

Masterman, L. (1993). La enseñanza de los medios de comunicación. Madrid: De la Torre.

MECD (2005). Creatividad y rendimiento escolar: Cómo detectar y desarrollar las capacidades de los niños bien dotados. [http://ares.cnice.mec.es/informes/06/ documentos/home.htm]

Neber, H., Finsterwald, M. y Urban, N. (2001). Cooperative learning with gifted and high-achieving students: a review and meta-analyses of 12 studies. High Ability Studies, 12(2), 198-214.

Nugent, S. A. (2001). Technology and the gifted: Focus, facets, and the future. Gifted Child Today, 24(4), 38–45.

Palomares, A. (2015). Teachers-family communication models analysis to manage conflict, study of Albacete’s educational community. Pedagogía Social. Revista Interuniversitaria, 25, 277-298.

Palomares, A. y García, R. (2015). Innovación y creatividad para favorecer la intervención educativa del alumnado con altas capacidades. Revista nacional e internacional de educación inclusiva, 9, (1), 90-100.

Patrick, H., Bangel, N.J., Jeon, K.N. y Townsend, M.A.R. (2005). Reconsidering the issue of cooperative learning with gifted students. Journal of the Educational of the Gifted, 29(1), 90-108.

Periathiruvadi, S. y Rinn, A. (2012). Technology in gifted education: A review of best practices and empirical research. Journal of Research on Technology in Education, 45(2), 153-169.

Poftak, A. (1998). Technology and gifted education: A talk with Carol Wilson. Technology and Learning, 19 (4), 14.

Ricoy, Mª C., Feliz, T. y Sevillano, Mª L. (2010). Competencias para la utilización de las herramientas digitales en la sociedad de la información. Educación XXI, 13 (1), 199-219.

Sancho, J. y Hernández, F. (2006). Tecnologias para transformar a educação. Porto Alegre: Artmed Editora S.A.

Siegle, D. (2005). Six uses of the Internet to develop students' talents and gifts. Gifted Child Today, 28(2), 30-36.

Tárraga, R., Sanz-Cervera, P., Pastor, G. y Fernández, Mª.I. (2014). Herramientas TIC para la intervención educativa en estudiantes con altas capacidades. Un estudio de caso. Revista Didáctica, Innovación y Multimedia (DIM), 30. [http://www.pangea.org/dim/ revista 30.htm]

Tójar, J. C. (2006). Investigación cualitativa. Comprender y actuar. Madrid: La Muralla.




36